Подписывайтесь на наш Telegram канал
Новости крипторынка у вас в телефоне
Подписаться
Пицца Laszlo
10 000 BTC
Стоимость пиццы Ласло на сегодняшний день составляет:
$ 772 640 000
До Bitcoin Pizza Day еще 361 день

Бутерин представил обновленную дорожную карту Ethereum 2.0

  • Первая дорожная карта Ethereum 2.0 была представлена в марте.
  • Обновленный документ учитывает запуск нулевой фазы.
  • Также в обновленную дорожную карту Ethereum 2.0 внесли некоторые другие изменения по датам и планам работы команды.

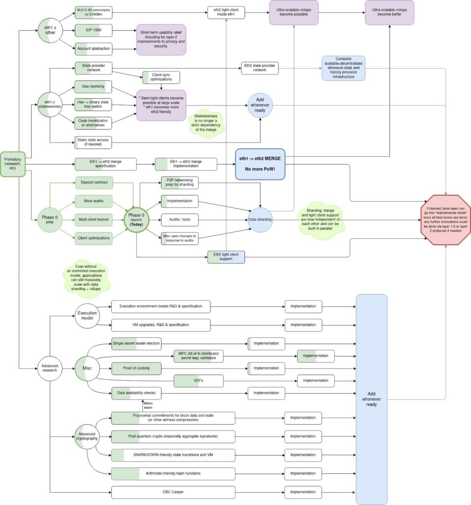
Виталик Бутерин опубликовал актуальную дорожную карту уже с учетом состоявшегося запуска нулевой фазы Ethereum 2.0.

«В дорожную карту добавлены новые компоненты, показывающие то, что уже сделано и что еще предстоит сделать. Это все очень приблизительно», — говорится в сообщении Бутерина в Twitter. 

Впервые дорожную карту представили в марте этого года. Тогда Бутерин сообщал, что в документе отображены планы на 5–10 лет вперед. В новой версии уже отсутствует фаза 1 (шардинг данных без влияния на производительность приложений) и фаза 2 (полный шардинг, с помощью которого обещали достичь тысячи транзакций в секунду). Теперь эти разработки относятся к другой схеме.

Также в дорожной карте изображено то, на какой стадии находится каждый этап сейчас.

Дорожная карта Ethereum 2.0. Источник.

В рамках следующего этапа разработчики займутся вопросом слияния существующей цепи Ethereum с новой, также будут разрабатывать легковесные клиенты Eth2 на базе Eth1 и шардинг данных. Ранее эти задачи были указаны в фазе 1 и 1.5.

В ходе разработки программисты пришли к выводу, что это разные направления, над которыми можно работать одновременно. Также они поняли, что этих разработок будет достаточно для получения прогресса в плане масштабируемости. Если все удастся сделать, пропускная способность сети вырастет до 10 000 транзакций в секунду.

В новой дорожной карте сообщается, что работа в этом направлении не прошла еще и половины пути. В первой версии документа на первую фазу отводили минимум один год.

 
Статьи по теме
12.09.2025
Как торговать на OKX Wallet и получать аирдропы
0
06.05.2025
Разработчики Bitcoin Core планируют удалить OP_RETURN
0
01.05.2025
Ethena интегрирует USDe в TON и Telegram
0
28.04.2025
Coinbase запускает BTC-фонд для заработка на ставке финансирования
0
22.04.2025
Binance запустила ряд торговых турниров с призовым фондом до 450 000 USDT
0